НТЦ по электронным компонентам и современным технологиям. Autex SPb Мы с Вами еще не знакомы Автэкс СПб
   
    Главная страница       Карта сайта    О фирме       Контакты       Библиотека       Продукция   

ADF4113. Радиочастотный синтезатор частот с ФАПЧ
Analog Devices

Купить:

(812) 252-01-40
(812) 252-18-18


ADF4113 - Член семейства радиочастотных синтезаторов частоты ADF4110 можно использовать в качестве опрного генератора передатчиков и супергетеродинных приемников с повышением или понижением частоты.
(Single, Integer-N 4.0 GHz PLL With Programmable Prescaler And Charge Pump)
Datasheet (600 kB)
Области применения:
  • базовые станции беспроводные (GSM, PCS, CDMA, WCDMA);
  • мобильные средства;
  • беспроводные сети;
  • коммуникационное и тестовое оборудование;
  • кабельные линии.

    Дополнительно поставляются оценочные платы:
    EVAL-ADF4113EB1;
    EVAL-ADF4113EB2.

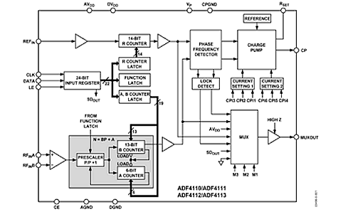
  • ADF4113. Блок-схема
    Технические параметры
    Входная частота 4ГГц максимум
    Программируемый двухрежимный прескалер 8/9, 16/17, 32/33, 64/65
    Программирование тока зарядового насоса
    Программирование ширины импульсов
    Автоматическое опредление наличия замыкания аналогового и цифрового контуров
    3-проводный последовательный интерфейс 60дБ
    Величина питающего напряжения 2,7В ... 5,5В
    Переход в дежурный режим с микропотреблением программный / аппаратный
    Промышленный диапазон температур -40...+85oС
    Корпус TSSOP-16;   LFCSP-20
    Информация для заказа:
    ТИП Температурный диапазон Корпус Вариант корпуса
    ADF4110BRU –40°C to +85°C TSSOP 16 контактов RU-16
    ADF4110BRU-REEL –40°C to +85°C TSSOP 16 контактов
    RU-16
    ADF4110BRU-REEL7 –40°C to +85°C TSSOP 16 контактов RU-16
    ADF4110BCP –40°C to +85°C LFCSP 20 контактов CP-20
    ADF4110BCP -REEL –40°C to +85°C LFCSP 20 контактов CP-20
    ADF4110BCP-REEL7 –40°C to +85°C LFCSP 20 контактов CP-20
    ADF4111BRU –40°C to +85°C TSSOP 16 контактов RU-16
    ADF4111BRU-REEL –40°C to +85°C TSSOP 16 контактов RU-16
    ADF4111BRU-REEL7 –40°C to +85°C TSSOP 16 контактов RU-16
    ADF4111BCP –40°C to +85°C LFCSP 20 контактов CP-20
    ADF4111BCP-REEL –40°C to +85°C LFCSP 20 контактов CP-20
    ADF4111BCP-REEL7 –40°C to +85°C LFCSP 20 контактов CP-20
    ADF4112BRU –40°C to +85°C TSSOP 16 контактов RU-16
    ADF4112BRU-REEL –40°C to +85°C TSSOP 16 контактов RU-16
    ADF4112BRU-REEL7 –40°C to +85°C TSSOP 16 контактов RU-16
    ADF4112BRUZ –40°C to +85°C TSSOP 16 контактов RU-16
    ADF4112BRUZ -REEL –40°C to +85°C TSSOP 16 контактов RU-16
    ADF4112BRUZ -REEL7 –40°C to +85°C TSSOP 16 контактов RU-16
    ADF4112BCP –40°C to +85°C LFCSP 20 контактов CP-20
    ADF4112BCP-REEL –40°C to +85°C LFCSP 20 контактов CP-20
    ADF4112BCP-REEL7 –40°C to +85°C LFCSP 20 контактов CP-20
    ADF4113BRU –40°C to +85°C TSSOP 16 контактов RU-16
    ADF4113BRU-REEL –40°C to +85°C TSSOP 16 контактов RU-16
    ADF4113BRU-REEL7 –40°C to +85°C TSSOP 16 контактов RU-16
    DF4113BRUZ –40°C to +85°C TSSOP 16 контактов RU-16
    ADF4113BRUZ -REEL –40°C to +85°C TSSOP 16 контактов RU-16
    ADF4113BRUZ -REEL7 –40°C to +85°C TSSOP 16 контактов RU-16
    ADF4113BCP –40°C to +85°C LFCSP 20 контактов CP-20
    ADF4113BCP-REEL –40°C to +85°C LFCSP 20 контактов CP-20
    ADF4113BCP-REEL7 –40°C to +85°C LFCSP 20 контактов CP-20
    ADF4113BCHIPS –40°C to +85°C кристалл  
    EVAL-ADF4112EB1   Оценочная плата  
    EVAL-ADF4113EB1   Оценочная плата  
    EVAL-ADF4113EB2   Оценочная плата  
    EVAL-ADF411XEB1   Оценочная плата  
        Главная    Карта сайта    О фирме    Контактная информация    Библиотека    Продукция   

    Автэкс СПб 1999
    Ленинградский геофизик 2004